能不能做假账 会计做假账有什么风险?
2016-12-13 14:43:06 来源:互联网 评论:0 点击:
会计人能不能做假账?我们来看一下会计做假账有什么风险! 第一,现在很多省份开始办税实名制了,会计做假账一旦上了黑名单,是要
会计人能不能做假账?我们来看一下会计做假账有什么风险!
第一,现在很多省份开始办税实名制了,会计做假账一旦上了黑名单,是要取消从业资格的!
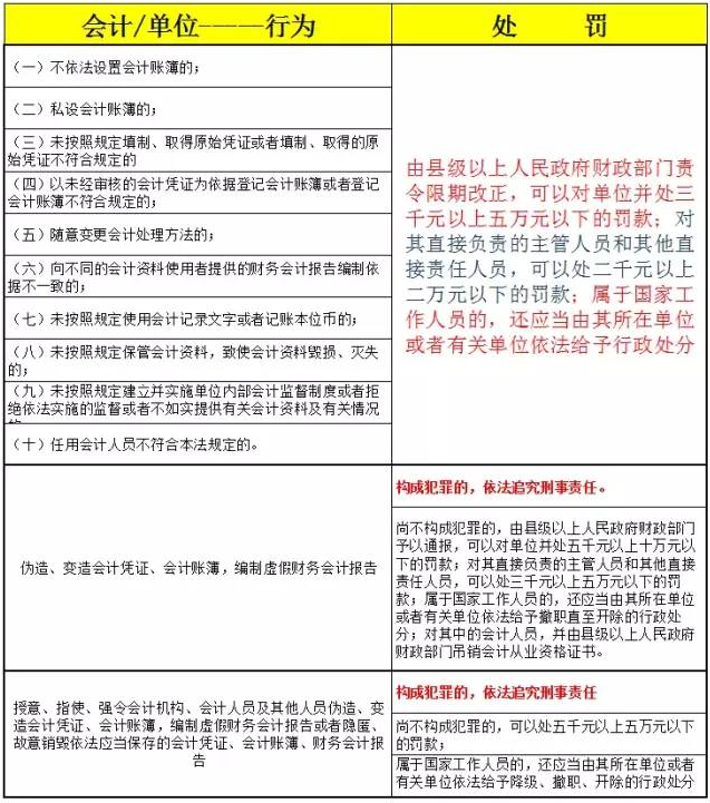
我们再来看看《中华人民共和国会计法》于 1999年10月31日第九届全国人民代表大会常务委员会第十二次会议修订中的第42、43、45条有关陈述吧!

刑法对会计做假账的陈述相关陈述,更是触目惊心:


逃税罪!骗取出口退税罪!偷税罪!虚开增值税专用发票、用于骗取出口退税、抵扣税款发票罪!虚开发票罪!上升到刑法阶段,就不仅仅是取消从业资格这么简单了!
总而言之,会计人要遵守法律和基本的会计准则,遵守会计人员的职业道德。但其实很多时候会计做假账也是迫不得已的,当老板叫你做假账,你又无法拒绝的时候,小K给你几点建议:
第一,运用法律武器保护自己。《会计法》无疑是会计人员的保护神,作为会计人员一定要熟记在心。新修订的会计法将会计资料的真实性与合法性的第一责任人定为单位负责人,但这并不意味着会计人无责任了,会计人在对外报出的报表及相关的原始凭证中,一定要单位负责人签字,这点很重要,平时决不能大意。这是自我保护的需要。
第二,清楚什么该做什么不该做,这个要自己权衡,明显违法、犯法的事情绝对不做,这是原则也是底线。不要出事了,就推委说是老板要这么做的,这样的辩白不觉得很苍白无力吗?老板叫你跳楼,你会不会就去跳楼呢?你是一个有民事行为能力的成年人,有判断能力的。
第三,是针对接手原来账务的新任会计而言的,一定要把住交接关,对“烂摊子”不能轻易接手。有些企业的前任会计由于某种原因不辞而别,新任会计此时更应当谨慎从事,要把“丑话说在前头”,必要时应当建议老板聘请中介机构进行审计,然后监交。在面对税务等部门查账时,也可以证明自己与之前的事情无关。
分享到:
收藏
评论排行
- ·贵州2013年度民营经济会...(2)
- ·财务工作你做好了么?(1)
- ·贵州省2014年专业技术资...(1)
- ·上市公司执行企业会计准...(1)

